Principles of Sustainability
Chapter 5 - Industrial Approaches to Sustainability
Part 2 - Life Cycle Assessment
In business and industry, it is well known that waste has cost, and therefore impacts profit. In the comprehensive quantitative modeling of all of the inputs and outputs in process or product, manufacturers can engineer better approaches with softer impacts, and greater potential for profitability. This is an application of "life cycle thinking."
Undesirable impacts, such as pollution, create risk and uncertainly in commerce, and advance a negative image for a company with potential for influencing consumer choice in the competitive marketplace. Brand identity is always at risk when the full knowledge of the inputs and outputs of a product, process, or service are unknown or unstudied. Assessing life cycle is a business management tool and an educational resource for consumers as they make purchasing choices.

Research in consumer dynamics identify "intrinsic liking" in consumers — influenced by a myriad of attitudes, values, and emotions — as a primary driver in the marketplace. With the greening of social attitudes, the increasing challenges of energy, and the enhanced use of renewable resources, the consumer education afforded by life cycle assessments can advance an "intrinsic liking" that affords a more sustainable present and future. A knowledge-based reengineering of products, processes, and services guided by understanding life cycle, can help achieve the goal of closing the open pathway of waste and inefficiency.
If our shared goal is prosperity and planet, our choices as businesses, communities, and as individual consumers, can certainly sustain prosperity, and define how best to use the Earth's resources.
Keywords
- Life Cycle Assessment (LCA)
- Resource and Environmental Profile Analysis (REPA)
- Ecobalance
- International Organization for Standardization (ISO)
- ISO 14,000
- attributional LCA
- consequential LCA
- Life Cycle Inventory (LCI)
- flow diagram
- precombustion energy
- co-product
- Life Cycle Impact Assessment (LCIA)
- intrinsic liking
Suggested Reading
- USEPA. (2006). NRMRL: Scientific Applications International Corporation: Life Cycle Assessment: Principles and Practice.
- The International Reference Life Cycle Data System (ILCD) Handbook (2012) Towards more sustainable production and consumption for a resource-efficient Europe
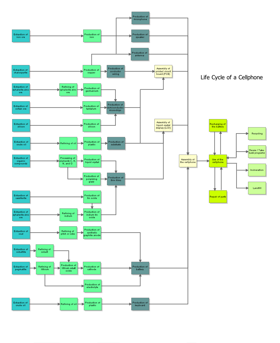
(Image Credit: Life Cycle of a Cellphone, created by Rodney H. Sarmenta; LCA Cycle Graphic, European Union, 2012)
